AI Agent Skill that helps you write research-backed articles

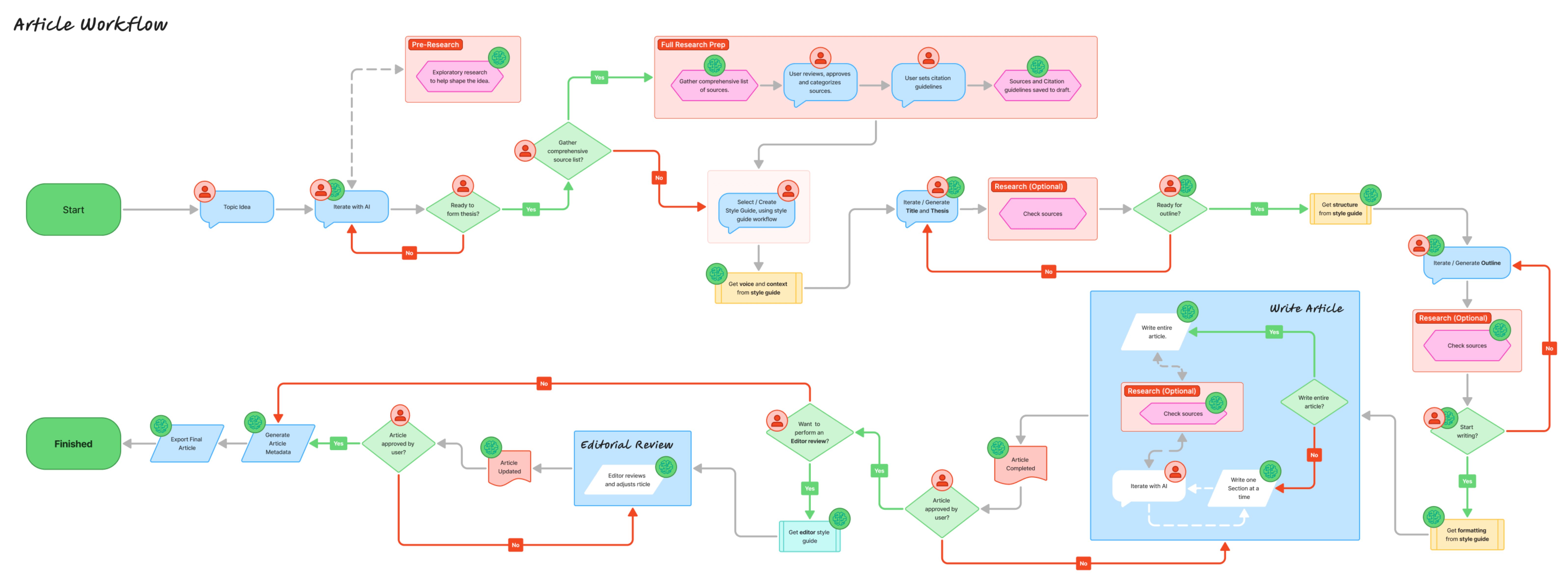
Cody Article Writer is an AI Agent Skill that helps you write research-backed articles through a structured, iterative workflow, with approved sources, optional citations, reusable style guides, metadata, and clean Markdown export. - ibuildwith-ai/cody-article-writer